MOS管的使用通常可以分為兩種情形:
①參與普通的邏輯控制,和三極管一樣作為開關管使用,電流可達數安培,如圖1為MOS管驅動直流電機電路。R6下拉電阻是必須的(取值一般10--20k),原理和NPN三極管下拉電阻一樣。
此類應用的MOS管Vgs電壓大于門檻電壓4.5V(又叫平臺電壓)即可正常使用。小功率的邏輯控制可以選擇使用三極管。


圖1:邏輯控制MOS管
②參與PWM控制;橋式驅動電路以及開關電源電路等應用廣泛。
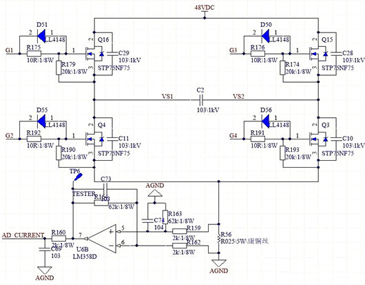
如圖2為有刷直流電機橋式驅動電路,G1、G2、G3、G4為推挽PWM控制,VS1、VS2接電機,可實現大功率直流電機調速,正反轉控制。此類應用的MOS管Vgs電壓大于10V,通常使用12V(為保證導通深度,PWM的幅值為12V)。
且G極的電阻必須是小電阻通常取4.7--100Ω,與電阻并聯一個反向二極管,目的是保證MOS管的關斷速度比導通速度快,防止上橋與下橋直通短路。


圖2:有刷直流電機橋式驅動電路
MOS管驅動直流電機電路
以驅動繼電器為例分享電路設計,驅動電路如下圖。
D1作用是泄放繼電器的反向電動勢


繼電器參數
24V繼電器 電大負載25A/250VAC,線圈電阻640歐。
流過線圈的電流為37.5mA。
繼電器的線圈為感性負載,在通電和斷電的瞬間,會產生反向電動勢,通電時這個電動勢與電源方向相同,上正下負,電源可以吸收絕大部分。
斷電時這個電動勢與電源方向相反,下正上負,此時二極管D1導通,將這個電動勢短路泄放掉。對于低壓電路,二極管用1N4007就可以了,耐壓1000V,電流1A,便宜好用。講究的可以用快恢復二極管,性能更好些。漏電流略大,此處可以忽略。
MOS管選型
這個MOS管的選型很簡單,關鍵參數只涉及電壓和電流即可,其他可不作考慮。
耐壓:1.2~1.5倍電源電壓或更高
電流:5倍工作電流妥妥的夠,即150mA以上足矣。
功耗:一般管子的Rds只有幾十毫歐,功耗肯定滿足需求。
開關頻率:繼電器的動作頻率不超過100HZ,大多管子都夠。
〈烜芯微/XXW〉專業制造二極管,三極管,MOS管,橋堆等,20年,工廠直銷省20%,上萬家電路電器生產企業選用,專業的工程師幫您穩定好每一批產品,如果您有遇到什么需要幫助解決的,可以直接聯系下方的聯系號碼或加QQ/微信,由我們的銷售經理給您精準的報價以及產品介紹
聯系號碼:18923864027(同微信)
QQ:709211280

