報警電路是一種通過感應到特定的觸發事件(例如入侵、煙霧、火災等),將信號傳遞給報警控制器,觸發報警器發出聲音或光的警報信號,來提醒或警示我們應當采取某種行動的電路。
報警電路被應用于系統故障、安全防范、交通運輸、醫療救護、應急救災、感應檢測等領域,報警電路的基本組成部分包括傳感器、信號轉換器、報警控制器和報警器。
防盜報警電路
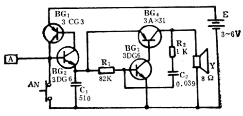
在一些有重要文件或保密性較大的場合,大都采用保險柜來存放,如果在保險柜上安裝一臺接觸防盜報警器,只要當盜者接觸時,就會發出報警信號,促使人們或工作人員及時發現,這是理想的安全措施。


電路原理如圖1所示。由晶體管BG1和BG2等組成模擬可控硅開關電路,BG3和BG4等組成互補型音頻振蕩器。平時,BG1和BG2處于截止狀態,振蕩器不工作,喇叭無報警信號發出。當盜者碰觸電極A時,人體感應的雜波信號經BG2放大后由集電極輸出并直接耦合到BG1的基極,放大后又由集電極輸出直接耦合到BG2的基極,周而復始,迫使BG1、BG2迅速導通。此時盜者離開A后,BG1、BG2仍能保特導通狀態,即將信號記憶下來,這時喇叭Y就會不斷地發出報警信號。要使報警信號停止,必須按動一下開關AN,才能停止報警聲。
蜂鳴器報警電路
蜂鳴器是電聲器材的一種,常常經過動態用于報警、提示、警示等場合。蜂鳴器與喇叭在用法上也有類似的本質,一般作業電流比照大,電路上的TTL點評底子上驅動不了蜂鳴器,需求添加一個電流拓寬的電路才干夠,即此一個管腳很難驅動蜂鳴器宣告動態,所以添加了一個三極管來添加經過蜂鳴器的電流。
蜂鳴器報警器電路圖一
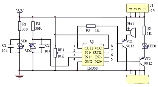
紅外感應報警電路設計思路來源于自動開門關門的生活場景,人走進銀行,門自動打開,離開后門自動關閉。或者說來源于肯德基等高檔餐廳的水龍頭,當手放在水龍頭下,水自動流出,離開后水自動關閉。該電路應用的生活場景非常多,是電路設計人員必須掌握的一種電路,紅外二極管感應報警電路焊接專用原理圖如下:


紅外二極管感應報警電路主要由紅外感應電路、電壓取樣比較電路、聲光報警電路等構成。紅外感應電路由紅外發射管VD1、紅外接收管VD2、瓷片電容C1、C2構成。電壓取樣比較電路由電位器RP1、通用運算放大器LM358構成,聲光報警電路由9012三極管VT1、VT2、有源蜂鳴器HA1、發光二極管LED1構成。
特別要說明的是本電路焊接成功后,必須調試后才能達到相應的效果,具體調試方法如下。
通上5V電源,紅外發射管VD1導通,發出紅外光(眼睛是看不見的),如果此時沒有用手擋住光,則紅外接收管VD2沒有接受到紅外光,紅外接收管VD2仍然處于反向截止狀態。
紅外接收管VD2負極的電壓仍然為高電平,并送到LM358的3腳。LM358的2腳的電壓取決于電位器RP1,只要調節電位器RP1到合適的位置(用萬用表測量LM358的2腳的電壓大概為2.5V左右),就能保證LM358的3腳的電壓大于LM358的2腳的電壓,根據比較器的工作原理,當V+≥V-的時候,LM358的1腳就會輸出高電平,并通過限流電阻R3送到PNP型三極管VT1、VT2的基極,致使三極管VT1、VT2截止,蜂鳴器HA1不發聲,發光二極管LED熄滅。
當用手靠近紅外發射管VD1時,將紅外光檔住并反射到紅外接收管VD2上,紅外接收管VD2接受到紅外光,立刻導通,使得紅外接收管VD2負極的電壓急速下降,該電壓送到LM358的3腳上。此時,LM358的3腳電壓下降到低于2腳的電壓,根據比較器的工作原理,V+通過以上調試,就可以實現當手移動到紅外發射管VD1和紅外接收管VD2的上面時,蜂鳴器發聲,發光二極管點亮。
當手離開紅外發射管VD1和紅外接收管VD2的上面時,蜂鳴器停止發聲,發光二極管熄滅,產生了感應手的效果。
蜂鳴器報警器電路圖二


繼電器為弱電控制強電器件,因此整體為弱電控制強電電路。左端為弱電部分,右端為強電部分。(這里只是模擬弱電控制強電功能,舉個例子而已。雖然左邊為6V電壓,右端為3V電壓)。正常時,繼電器1、2腳吸合,右端電路電流由3V電壓通過發光二極管LED0,R1流向電壓負極。此時發光二極管發光。當AB端被物體導通時,繼電器1、3腳導通,3V電壓產生的電流通過蜂鳴器流向地端,蜂鳴器響。
先看左邊電路:當有物體碰觸AB點時,AB點導通,電流通過AB點流向Q1,Q1為兩個NPN三極管組成的達林頓組態。(這種連接方式可以放大電流,相當第二個三極管的發射極電流倍乘了第一個三極管的β倍。一般用于繼電器的可控制端。Q1可以看成一個三極管,只是輸出電流更大了)。
此時,Q1的基極電壓上升,達林頓組態的三極管導通,電流通過6V的電源、繼電器、Q1流向地。繼電器Relay的4腳和5腳產生電壓,控制繼電器的1、2腳斷開,1、3腳導通。
D2為二極管反向接入起到穩定兩端電壓、保護繼電器的作用。
右端電路很簡單:正常時,繼電器1、2腳吸合,右端電路電流由3V電壓通過發光二極管LED0,R1流向電壓負極。此時發光二極管發光。當AB端被物體導通時,繼電器1、3腳導通,3V電壓產生的電流通過蜂鳴器流向地端,蜂鳴器響。
〈烜芯微/XXW〉專業制造二極管,三極管,MOS管,橋堆等,20年,工廠直銷省20%,上萬家電路電器生產企業選用,專業的工程師幫您穩定好每一批產品,如果您有遇到什么需要幫助解決的,可以直接聯系下方的聯系號碼或加QQ/微信,由我們的銷售經理給您精準的報價以及產品介紹
聯系號碼:18923864027(同微信)
QQ:709211280

