大家可以常見的小功率電源幾乎都是反激電路,LED電源有些是單端/交錯正激,它們都是單端形式,磁芯只能利用第一象現。而推挽和橋式電路,利用了磁芯的一三象限,所以同磁芯、同頻率來比較功率會大4倍。所以大功率的電源基本都是橋式或推挽拓撲。在低壓升壓逆變電路中,幾乎都是推挽拓撲,因為它的電路最簡單,且開關管是共地且只需要2個。雖然現在很的PWM芯片都很完善,但是,自激電路非常簡單,業余條件下做了學習基本功,還是有意義的。
推挽自激電路,又名羅耶振蕩器,是1955年美國人羅耶發明并以他命名的一種電路。很明顯,1955年是沒有MOS管的,所以當時的電路是基于三極管的,但是三極管的缺點是非常多的,比如功率大的放大倍數小難驅動,正向壓降大,不能高頻化,還容易高頻自激而損壞。現在的很多場合都是用MOS管,我們能不能用MOS管來做自激呢?答案是肯定的。


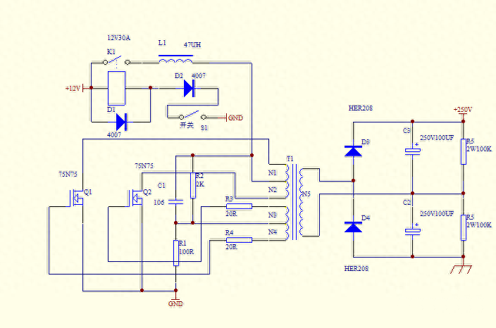
MOS管推挽自激電路
如上圖。本電路的核心是變壓器T1和開關管Q1 Q2及一系列阻容。工作原理:當開關S1閉合的時候,繼電器的線圈得電,+12V電源經過電感L1給變壓器N1 N2的中抽頭供電,而且,這個電流會通過C1及R2流向N3、N4的中抽頭,繼而通過N3 N4流向R3 R4之后流向Q1 Q2的柵極G極。
此時呢,如果我們用刻舟求劍的眼光去看,覺得Q1 Q2會一起導通而燒毀,但事實上是不會的。因為N1與N4是同名端,N2和N3是同名端,而這世界上沒有絕對相同的兩片樹葉,它們電感量、內阻等絕對是會不一樣的,還有MOS管的導通電壓也不會是絕對樣的。這些累積起來的參數,只要有絲絲的差別,哪怕是偶然的差別,假設此時是Q1會領先一點輕微導通,此時N1上會有電流,繼而馬上互感到N3 N4上。而N4是同名端,它會馬上疊加電流/電壓到Q1的G-S極,產生極快的放大,并讓Q1徹底導通。
而N3是非同名端,它也會由弱到強地產生相反的電動勢,讓Q2的G-S極產生負壓,而非常果斷的關閉。當Q1導通之后,變壓器N1繞組達到磁飽和后,電流增加,而磁通量不會再增加,N4上就不能互感到電壓/電流后,N1上會迅速產生強烈的反相電動勢,此時,N4上的電動勢也跟著反向了,所以Q1會迅速截止。而此時對于N3來說是同名端了(因為N1上的電流反向了)此時N3通過R3把電流/電壓提供給了Q2,Q2也會馬上導通,當變壓器N2繞組再次達到磁飽和后,N2也會產生反向電動勢,讓N3也產生反向電動勢以上Q2截止,同時讓N4互感到電流讓Q1導通……這樣周而復始,就形成了振蕩。電感L1是退耦及限制峰值電流的,沒有它此電路的空載電流會非常大,開關管極熱且易壞。
建議實例:變壓器用EE磁芯,不可以有縫隙。以EE40為例,N1 N2用1.5mm的漆包線繞6匝之后抽頭再繞6匝。N3 N4用0.5mm 的漆包線繞5匝后抽頭再繞5匝。N5用0.5mm左右的漆包線繞55-60匝。其他阻容可以直接按圖中標注的參數。
這里要專門說一下的是為什么要用倍壓整流,因為這樣可以減小變壓器的匝比,且交流電壓很低,不易擊穿漆包線,減小危險。實踐中,如果不起振,可能是繞N1 N2與N3 N4時把方向搞錯了,可以調換N1 N2的頭尾而不動抽頭就可以了(當然也可以調換N3 N4的頭尾)。一對TO-220的管不易超過15A的電流,TO-247的管不宜超過30A。
另外,頻率的計算公式F=U/(4*B*S*W) 。式中U=12V,B是磁芯的飽和磁感強度,一般是0.6T,S是磁芯的中柱截面積,一定要換算成平方米。W是N1或N2的匝數。
〈烜芯微/XXW〉專業制造二極管,三極管,MOS管,橋堆等,20年,工廠直銷省20%,上萬家電路電器生產企業選用,專業的工程師幫您穩定好每一批產品,如果您有遇到什么需要幫助解決的,可以直接聯系下方的聯系號碼或加QQ/微信,由我們的銷售經理給您精準的報價以及產品介紹
聯系號碼:18923864027(同微信)
QQ:709211280