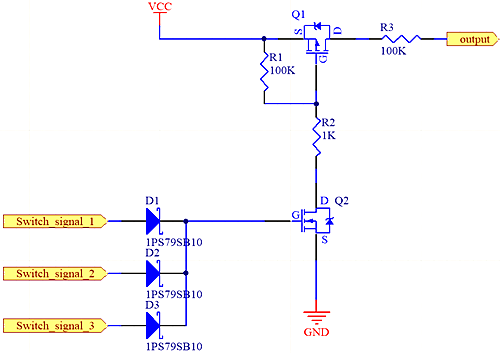
MOS管負載開關電路-原理圖:
簡易MOS管開關電路,通過Switch_signa來控制通斷(未加濾波)。

Q1:增強型PMOS ,源極S接輸入,漏極D接輸出(開路輸出加上拉電阻)。若Vgs < Vgs(th),此處Vgs(th)為負值,PMOS導通,Vd = Vs = VCC。
Q2:增強型NMOS,漏極D接輸入,源極S接輸出。若Vgs > Vgs(th),此處Vgs(th)為正值,NMOS導通,Vd = Vs = 0V。
當Switch_signal為低電平,Vgs = Switch_signal = 0V,Vd = VCC,Q2截止,D - S(漏 級- 源級)之間近似開路(會有一定的漏電流),則Q1中Vs = Vg = VCC,則Vgs = 0 > Vgs(th),Q1截止,Vd = 0V。
當Switch_signal為高電平,Vgs = Switch_signal,Vd = Vs = 0V,Q2導通,D - S(漏 級- 源級)之間近似短路(會有一定的導通壓降),則Q1中Vg = 0V,Vgs = -VCC < Vgs(th),則Q1導通,Vd = Vs = VCC。
多路信號控制通斷(未加濾波)

當一個開關需要被多個單片機引腳控制時,需加二極管防止其它引腳被干擾。
如電池電壓隨使用的時間而不斷下降,升壓降壓DC-DC使能控制(未加濾波,阻值、容值參數未改)

R3與R6分壓檢測,Q5中Vg = R6 / (R6 + R3) *VCC
當VCC為電池型電源時,隨使用時間上升,電壓會不斷下降,
電源高電壓時:
Q5:Vgs = R6 / (R6 + R3) *VCC > Vgs(th),Q5導通,Vd = Vs = 0V;
Q27:Vg = 0V,Vgs = 0V,Q27截止,Vd = VCC,Vs = 0V;OUT_2 = VCC,使能為1
Q4:Vs = Vg = VCC,Vgs = 0V,Q4截止,Vd = 0V。OUT_1 = 0V,使能為0
電源低電壓時:
Q5:Vgs = R6 / (R6 + R3) *VCC < Vgs(th),Q5截止,Vd = R3/ (R6 + R3) *VCC
Q27:Vg = R3/ (R6 + R3) *VCC,Vgs = R3/ (R6 + R3) *VCC > Vgs(th),Q27導通,Vd = Vs = 0V;OUT_2 = 0,使能為0
Q4:Vs = VCC,Vgs = -VCC < Vgs(th),Q4導通,Vd = 0V。OUT_1 =VCC,使能為1。
〈烜芯微/XXW〉專業制造二極管,三極管,MOS管,橋堆等,20年,工廠直銷省20%,上萬家電路電器生產企業選用,專業的工程師幫您穩定好每一批產品,如果您有遇到什么需要幫助解決的,可以直接聯系下方的聯系號碼或加QQ/微信,由我們的銷售經理給您精準的報價以及產品介紹
〈烜芯微/XXW〉專業制造二極管,三極管,MOS管,橋堆等,20年,工廠直銷省20%,上萬家電路電器生產企業選用,專業的工程師幫您穩定好每一批產品,如果您有遇到什么需要幫助解決的,可以直接聯系下方的聯系號碼或加QQ/微信,由我們的銷售經理給您精準的報價以及產品介紹
聯系號碼:18923864027(同微信)
QQ:709211280

