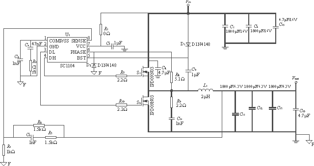
這是一個在消費類電子產品上應用的降壓式開關電源原理圖。設計人員應能在此線路圖上區分出功率電路中元器件和控制信號電路中元器件。如果設計者將該電源中所有的元器件當作數字電路中的元器件來處理,則問題會相當嚴重。通常首先需要知道電源高頻電流的路徑,并區分小信號控制電路和功率電路元器件及其走線。
一般來講,電源的功率電路主要包括輸入濾波電容、輸出濾波電容、濾波電感、上下端功率場效應管??刂齐娐分饕?PWM 控制芯片、旁路電容、自舉電路、反饋分壓電阻、反饋補償電路。


一個典型降壓式開關電源原理圖(12V 輸入,3.3V/15A 輸出)
〔電源控制電路(細線)、功率電路(粗線)〕
電源功率電路 PCB 排版
電源功率器件在 PCB 上正確的放置和走線將決定整個電源工作是否正常。設計人員首先要對開關電源功率器件上的電壓和電流的波形有一定的了解。
下面顯示一個降壓式開關電源功率電路元器件上的電流和電壓波形。
由于從輸入濾波電容(Cin), 上端場效應管(S1)和下端場效應管(S2)中所流過的電流是帶有高頻率和高峰值的交流電流,所以由 Cin-S1-S2 所形成的環路面積要盡量減小。同時由 S2,L 和輸出濾波電容(Cout)所組成的環路面積也要盡量減小。


開關電源功率電路上的電流和電壓
如果設計者未按本文所述的要點來制作功率電路 PCB,很可能制作出如下所示的錯誤的電源 PCB。


不正確的開關電源功率器件放置和走線
這個 PCB 排版存在許多錯誤:
第一,由于 Cin 有很大的 ESL,Cin 的高頻濾波能力基本上消失;
第二,Cin-S1-S2 和 S2-L-Cout 環路的面積太大,所產生的電磁噪音會對電源本身和周邊電路造成很大干擾;
第三,L 的焊盤靠得太近,造成 CP 太大而降低了它的高頻濾波功能;
第四,Cout 焊盤引線太長,造成 ESL 太大而失去了高頻濾波功能。


這是一個比較好的電源功率電路 PCB 走線。Cin-S1-S2 和 S2-L-Cout 環路的面積已控制到最小。
S1 的源極,S2 的漏極和 L 之間的連接點是一整塊銅片焊盤。由于該連接點上的電壓是高頻,S1、S2 和 L 需要靠得非常近。雖然 L 和 Cout 之間的走線上沒有高峰值的高頻電流,但比較寬的走線可以降低直流阻抗的損耗使電源的效率得到提高。
如果成本上允許,電源可用一面完全是接地層的雙面 PCB,但必須注意在地層上盡量避免走功率和信號線。在電源的輸入和輸出端口還各增加了一個瓷片電容器來改善電源的高頻濾波性能。
電源控制電路 PCB 排版
電源控制電路 PCB 排版也是非常重要的。不合理的排版會造成電源輸出電壓的漂移和振蕩。控制線路應放置在功率電路的邊上,絕對不能放在高頻交流環路的中間。旁路電容要盡量靠近芯片的 VCC 和接地腳(GND)。反饋分壓電阻最好也放置在芯片附近。芯片驅動至場效應管的環路也要盡量減短。
電源排版基本要點 :控制芯片至上端和下端場效應管的驅動電路環路要盡量短。
開關電源 PCB 排版實例
大家最在文章中看到的那個典型降壓式開關電源 PCB 的元器件面走線圖。此電源中采用了一個低價 PWM 控制器(Semtech 型號 SC1104A)。PCB 下層是一個完整的接地層。此 PCB 功率地層與控制地層之間沒有分隔。


可以看到該電源的功率電路由輸入插座(PCB 左上端)通過輸入濾波電容器(C1,C2),S1,S2,L1,輸出濾波電容器(C10,C11,C12,C13),一直到輸出插座(PCB 右下端)。SC1104A 被放置在 PCB 的左下端。
因為,在地層上功率電路電流不通過控制電路,所以,無必要將控制電路接地層與功率電路接地層進行分隔。如果輸入插座是放置在 PCB 的左下端,那么在地層上功率電路電流會直接通過控制電路, 這時就有必要將二者分隔。
降壓式開關電源 PCB 上層圖(下層是接地層)
開關電源 PCB 排版要點總結
8 大要點:
1、旁路瓷片電容器的電容不能太大,而它的寄生串聯電感應盡量小,多個電容并聯能改善電容的阻抗特性;
2、電感的寄生并聯電容應盡量小,電感引腳焊盤之間的距離越遠越好;
3、避免在地層上放置任何功率或信號走線;
4、高頻環路的面積應盡可能減小;
5、過孔放置不應破壞高頻電流在地層上的路徑;
6、系統板上不同電路需要不同接地層,不同電路的接地層通過單點與電源接地層相連接;
7、控制芯片至上端和下端場效應管的驅動電路環路要盡量短;
8、開關電源功率電路和控制信號電路元器件需要連接到不同的接地層,這二個地層一般都是通過單點相連接。
烜芯微專業制造二極管,三極管,MOS管,橋堆等20年,工廠直銷省20%,4000家電路電器生產企業選用,專業的工程師幫您穩定好每一批產品,如果您有遇到什么需要幫助解決的,可以點擊右邊的工程師,或者點擊銷售經理給您精準的報價以及產品介紹
烜芯微專業制造二極管,三極管,MOS管,橋堆等20年,工廠直銷省20%,4000家電路電器生產企業選用,專業的工程師幫您穩定好每一批產品,如果您有遇到什么需要幫助解決的,可以點擊右邊的工程師,或者點擊銷售經理給您精準的報價以及產品介紹

